支付中心设计

支付中心最近接入了商业票据功能,接下来准备启动赊销功能的开发,以及规划的清结算相关功能。
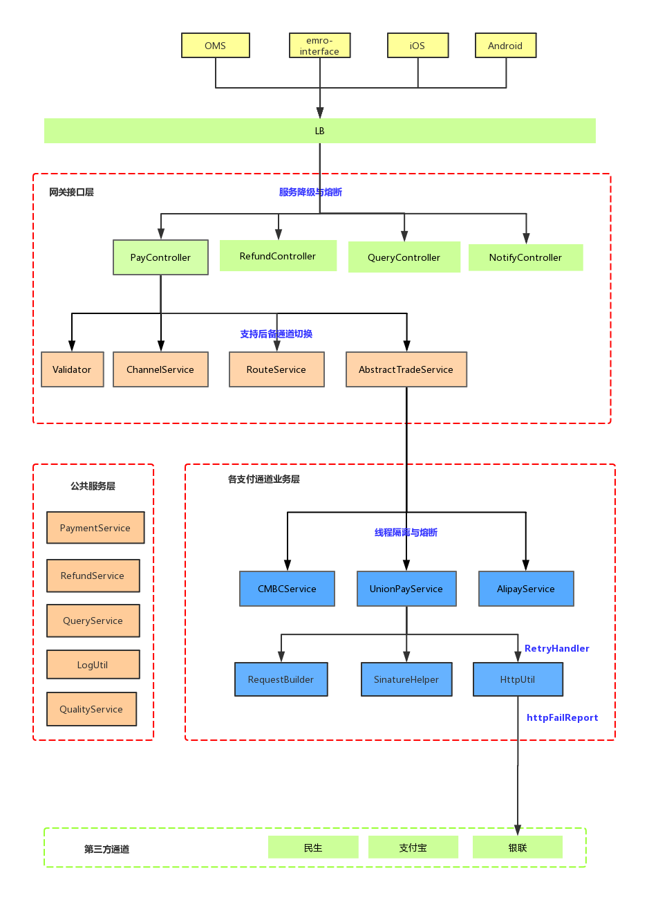
今天规划了新版的架构,并把老版本相关设计文档也梳理下。

先贴出新版的总体架构图:
Markdown

下面是第一版的文档。

第一版整体架构图:
Markdown

第一版模块关系图:
Markdown